数据分析网

5.2、标准回归残差检验—零基础入门教程

微信扫码观看完整版Eviews视频课程、分析师在线答疑解惑哦~

【视频教程】
课程摘要

标准回归残差检验是一种用于评估线性回归模型的拟合优度和模型假设的统计方法。它的主要目的是检验模型的残差是否符合一些基本假设,如残差的独立性、正态性和同方差性。通过标准回归残差检验,我们可以判断模型是否适合用于数据分析和预测。常见的标准回归残差检验包括Shapiro-Wilk检验、Ljung-Box检验、Durbin-Watson检验等。这些检验方法会计算统计量,并与相应的临界值进行比较,以确定是否拒绝或接受模型假设。标准回归残差检验可以帮助我们评估模型的质量和可靠性,发现模型中存在的问题,并提出改进和修正的建议。

【详细教程】

标准回归结果的解释及残差检验


模型回归结束后,如何正确解读回归结果是最为重要的。其中,模型回归的结果不仅仅是对回归系数的解读,更重要的是对模型回归优良与否的评价,即统计量以及残差是否符合原假设的各种检验。


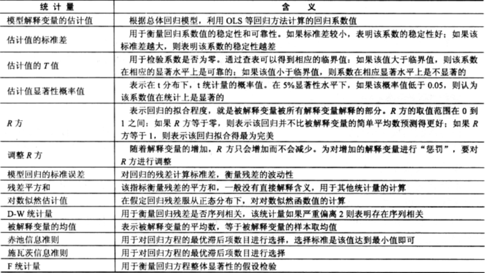
1. 回归模型标准回归结果中的统计量

EViews线性回归结果中可能出现的一些统计量及其含义见表。


2. 模型回归残差的常用检验

回归模型估计完毕后,通常研究者会对模型估计的残差进行检验,通过回归残差的性质来判断模型估计的效果。Q检验和LM检验用来判断残差是否违背无相关假定;异方差检验用来判断残差是否违背同方差假定,正态性检验用于判断残差的分布,以上都是常用的检验。检验的一般程序(适用于绝大部分统计量检验)是计算相关统计量的原假设成立的概率P值   如果该概率P值小于某个设定显著水平(通常为5%),则拒绝原假设,认为备择假设成立;反之,则不能拒绝原假设。

EViews回归结果会提出几个对残差检验的重要统计量,本书将通过表对其含义及统计量的原假设做简单的介绍。

进行以上残差检验后,如果发现残差存在自相关,则需要对模型形式进行修正或者采用GLS方法重新估计;如果发现残差存在异方差,则需要对模型形式进行修正或者采用WLS方法重新估计。

热门软件

热门软件

免费下载

【软件下载】点击下载:https://pan.baidu.com/s/13YlL_OVzOA17cLwizM3_Ow?pwd=8888‍‍‍提取码:8888【软件介绍】STATA软件是一款功能强大的统计分析工具,被广泛应用于社会科学、经济学、生物医学等领域。它提供了丰富的统计方法和数据处理功能,可以进行数据清洗、数据可视化、回归分析、时间序列分析等操作。【安装步骤】1. 鼠标右击【Stata...
【软件下载】点击下载:https://pan.baidu.com/s/1umK9awFRS2a_6X7Q3cZMaA?pwd=8888‍‍‍提取码:8888‍【软件介绍】EViews是一款功能强大的经济统计分析软件,广泛应用于经济学、金融学等领域。它提供了丰富的数据处理、分析和建模工具,能够帮助用户进行数据的可视化、回归分析、时间序列分析等操作。【安装步骤】1.鼠标右击【EViews13(6...
【软件下载】点击下载:https://pan.baidu-download.com/extract/matlab.html‍‍‍提取码:点击获取‍【软件介绍】MATLAB是一种高级技术计算和编程环境,广泛用于科学、工程和数学领域的数据分析、模拟和可视化。它是由MathWorks公司开发的,提供了丰富的函数库和工具箱,用于处理矩阵运算、信号处理、图像处理、优化、统计分析等各种任务。【安装步骤】...
【软件下载】百度云下载:https://pan.baidu.com/s/1n_mzTAHhPFuWfQ6Bv1CuCg?pwd=8888‍‍‍‍‍‍提取码:8888‍【软件介绍】Python是一种高级编程语言,具有简单易学、可读性强的特点。它被广泛应用于数据分析、人工智能、Web开发等领域。Python拥有丰富的库和框架,如NumPy、Pandas、TensorFlow等,可以方便地进行数据...
【软件下载】立即下载:https://pan.baidu.com/s/1Suf_R2i0d1zPCiICd6PduA?pwd=8888‍‍‍‍‍‍‍提取码:8888‍‍【软件介绍】RStudio是一款专业的集成开发环境(IDE),用于R语言的开发和数据分析。它提供了丰富的功能和工具,包括代码编辑、调试、数据可视化和报告生成等。通过RStudio,用户可以高效地编写和运行R代码,进行数据处理、...
【软件下载】点击下载:https://pan.baidu.com/s/1c9hcqPMTqikA7SA3w6PuSQ?pwd=8888‍‍提取码:8888‍【软件介绍】AMOS是一款广泛应用于社会科学、教育研究、市场调研等领域的统计分析软件,它提供了强大的功能和直观的界面,帮助用户进行复杂的结构方程建模和模型验证,从而深入分析数据之间的关系和影响。【安装步骤】1.鼠标右击【Amos28】压缩...
【软件下载】点击下载:https://pan.baidu-download.com/Extraction/Mplus.html提取码:点击获取‍【软件介绍】Mplus是一款专业的统计分析软件,主要用于结构方程模型(SEM)和混合效应模型(HLM)的建模和分析。Mplus提供了丰富的功能和工具,包括路径分析、因子分析、多水平建模等。Mplus的用户界面友好易用,支持图形化操作,使得模型构建和分...
【软件下载】点击下载:https://pan.baidu-download.com/Extraction/Origin.html提取码:点击获取‍【软件介绍】Origin是一款功能强大的科学数据分析和可视化软件,广泛应用于各个领域的数据处理和研究工作。Origin提供了丰富的数据分析工具和图形绘制功能,帮助用户快速处理和分析数据,并将结果以直观的图表形式展示。【安装步骤】1.鼠标右击【Ori...
【软件下载】百度云下载:https://pan.baidu.com/s/1CVXkLwjhLDw_7H6FV9O47Q‍‍‍‍‍提取码:点击获取【软件介绍】Excel是一款功能强大的电子表格软件,广泛应用于数据分析、数据处理和数据可视化。Excel提供了丰富的功能和工具,包括数据排序、筛选、公式计算、图表绘制等。它的用户界面简洁直观,操作便捷,适用于各种行业和领域。【安装步骤】1.选中下载的...
热门课程

热门课程

排行榜

【软件下载】点击下载:https://pan.baidu.com/s/13YlL_OVzOA17cLwizM3_Ow?pwd=8888‍‍‍提取码:8888【软件介绍】STATA软件是一款功能强大的统计分析工具,被广泛应用于社会科学、经济学、生物医学等领域。它提供了丰富的统计方法和数据处理功能,可以进行数据清洗、数据可视化、回归分析、时间序列分析等操作。【安装步骤】1. 鼠标右击【Stata...
【软件下载】点击下载:https://pan.baidu.com/s/1umK9awFRS2a_6X7Q3cZMaA?pwd=8888‍‍‍提取码:8888‍【软件介绍】EViews是一款功能强大的经济统计分析软件,广泛应用于经济学、金融学等领域。它提供了丰富的数据处理、分析和建模工具,能够帮助用户进行数据的可视化、回归分析、时间序列分析等操作。【安装步骤】1.鼠标右击【EViews13(6...
【软件下载】点击下载:https://pan.baidu-download.com/extract/matlab.html‍‍‍提取码:点击获取‍【软件介绍】MATLAB是一种高级技术计算和编程环境,广泛用于科学、工程和数学领域的数据分析、模拟和可视化。它是由MathWorks公司开发的,提供了丰富的函数库和工具箱,用于处理矩阵运算、信号处理、图像处理、优化、统计分析等各种任务。【安装步骤】...
【软件下载】百度云下载:https://pan.baidu.com/s/1n_mzTAHhPFuWfQ6Bv1CuCg?pwd=8888‍‍‍‍‍‍提取码:8888‍【软件介绍】Python是一种高级编程语言,具有简单易学、可读性强的特点。它被广泛应用于数据分析、人工智能、Web开发等领域。Python拥有丰富的库和框架,如NumPy、Pandas、TensorFlow等,可以方便地进行数据...
【软件下载】立即下载:https://pan.baidu.com/s/1Suf_R2i0d1zPCiICd6PduA?pwd=8888‍‍‍‍‍‍‍提取码:8888‍‍【软件介绍】RStudio是一款专业的集成开发环境(IDE),用于R语言的开发和数据分析。它提供了丰富的功能和工具,包括代码编辑、调试、数据可视化和报告生成等。通过RStudio,用户可以高效地编写和运行R代码,进行数据处理、...
【软件下载】点击下载:https://pan.baidu.com/s/1c9hcqPMTqikA7SA3w6PuSQ?pwd=8888‍‍提取码:8888‍【软件介绍】AMOS是一款广泛应用于社会科学、教育研究、市场调研等领域的统计分析软件,它提供了强大的功能和直观的界面,帮助用户进行复杂的结构方程建模和模型验证,从而深入分析数据之间的关系和影响。【安装步骤】1.鼠标右击【Amos28】压缩...
【软件下载】点击下载:https://pan.baidu-download.com/Extraction/Mplus.html提取码:点击获取‍【软件介绍】Mplus是一款专业的统计分析软件,主要用于结构方程模型(SEM)和混合效应模型(HLM)的建模和分析。Mplus提供了丰富的功能和工具,包括路径分析、因子分析、多水平建模等。Mplus的用户界面友好易用,支持图形化操作,使得模型构建和分...
【软件下载】点击下载:https://pan.baidu-download.com/Extraction/Origin.html提取码:点击获取‍【软件介绍】Origin是一款功能强大的科学数据分析和可视化软件,广泛应用于各个领域的数据处理和研究工作。Origin提供了丰富的数据分析工具和图形绘制功能,帮助用户快速处理和分析数据,并将结果以直观的图表形式展示。【安装步骤】1.鼠标右击【Ori...
数据分析网 专业数据分析服务
专业学术和研究领域的综合性数据分析服务平台
——————————————————————————————————————————————————————
本站教程已获得国家版权登记证书,受版权保护。未经授权,任何个人或机构不得以任何形式复制、传播、修改或用于商业目的。违反者将承担法律责任。
如需使用本站教程内容,请联系我们获取授权。谢谢合作!
以下为部分版权登记号:鲁作登字-2023-L-00466766   鲁作登字-2023-L-00466759   鲁作登字-2023-L-00466761   鲁作登字-2023-L-00466763   鲁作登字-2023-L-00466757