数据分析网

8.3、Mplus多水平路径分析—零基础入门教程

微信扫码观看完整版Mplus视频课程、分析师在线答疑解惑哦~

微信扫码-通用.jpg

视频教程
课程摘要

Mplus多水平路径分析是一种在Mplus软件中使用的统计模型,用于研究多层次数据中的路径关系。该模型考虑了数据的层次结构,可以同时估计个体和群体水平的路径系数,并探索个体和群体之间的路径关系差异。通过Mplus的多水平路径分析,研究人员可以研究变量之间的因果关系,并探索这些关系在个体和群体之间的变化。该模型适用于各种研究领域,如教育、组织行为和社会科学等。Mplus提供了丰富的功能和选项,可以对多水平路径分析进行参数估计、模型拟合和模型比较。此外,Mplus还提供了多种统计指标和图形展示,帮助研究人员解释和呈现多水平路径分析的结果。

【详细教程】

Mplus多水平路径分析


1.单水平路径分析


有时变量之间的因果关系复杂, 一个变量对于某些变量可能是原因变量,而对于另外一些变量是结果变量,这时不能简单地以因变量或自变量来划分变量类型,对于这样的模型,可以用路径分析方法来解决。路径分析便于研究一些观测变量之间的复杂的因果关系,用来估计并检验变量之间的直接与间接效应。


路径分析可以看作结构方程的一个特例。当假定不存在测量误差、潜变量时,结构 方程即为路径分析模型。


比如,我们要研究PISA2009美国数据中学生的阅读得分问题,数据中阅读得分有5个似真值。这里选取其均值作为最终结果变量,关注阅读兴趣(joyread,实为 st24q01 st24q11 综合而成,ICC=0.03)、 性别(girl)的影响。同时,模型中也包括学校层面变量学生性别比(pcgirls)。 基于上述假定,构建如下路径图(见下图)。


1.png


按照一般路径分析模型对待,相应Mplus代码见下框。


2.png


单水平路径分析可以分解为若干回归方程,对于递归模型, 一般有几个内生变量就对应几个方程。根据假设,上述模型有readsco、joyread两个内生变量,所以需要设定两个方程。ON左手边代表内生变量,右手边则是相应的预测变量。按照Mplus语法规范,默认估计外生变量之间的协方差,这里假定外生变量girl与pegirls之间不相关,所以需要设定其间协方差为0。

从输出结果来看,假设得到验证,模型拟合良好。对间接效应的估计也初步可以判断成立。然而对于这个具有嵌套结构的数据,如果存在不容忽视的聚类效应,可能会导致错误的统计推论。另外,单水平路径分析把个体 与学校的变量混在一起,没有区分出变量的层次。


二、多水平路径分析


多水平路径分析,整合了多水平分析和路径分析,考虑到了数据嵌套结构框架下变量之间复杂的因果关系。在Mplus中,多水平路径分析允许随机截距和随机斜率。


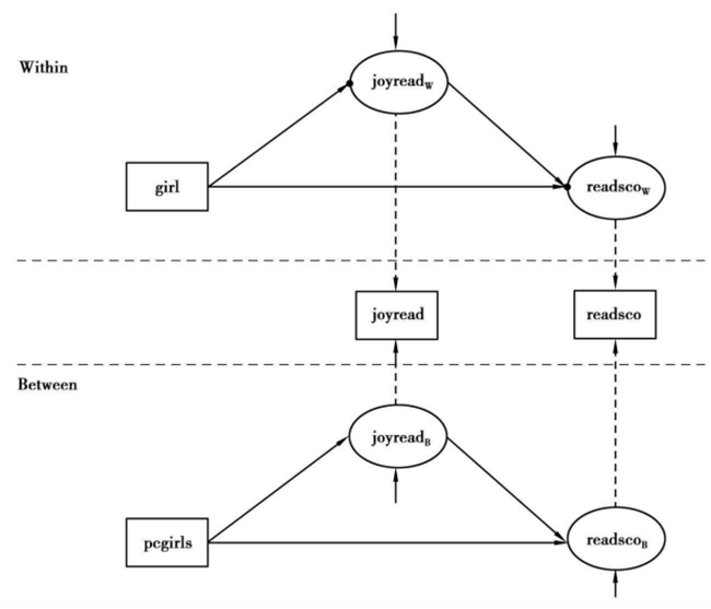
典型的多水平路径分析,原则上应该是只有内生变量有组间变化的模型(对应相应的随机截距)。水平-1观测变量很难在水平-2没有对应的潜变量,除非相应ICC几乎为0,或者依照假设设定变量无组间变化即只属于组内专用变量,因此如果使用MLC策略引入潜协变量,模型可视为一般意义上的MSEM。 不过, 一旦设置joyread有随机截距,意味着其也是组内/组间两用变量,组间也存在方差。这样,即使组间不设置相应子模型, Mplus默认也将在结果的组间部分输出两个内生变量的协方差(READSCO   WITH JOYREAD)。 这里在组间设置了阅读得分与阅读兴趣的方程,从而可以估计后者对前者的组间效应。所以,实际的代码中VARIABLE定义部分,只是规定了学生性别比(pcgirls)作为组间专用变量,学生性别(girl)作为组内专用变量。由此,重新在多水平框架下构建阅读得分的路径分析模型,路径图见下图。


3.png


简化起见,构建随机截距多水平路径分析模型。相应Mplus代码见下框。


4.png


注意,上述代码变量界定部分(VARIABLE)中,除了最终结果变量(即 readsco),也没有指定joyread 所属的层次,因此属于组内/组间两用的变量,分析时会自动分解到组间和组内两部分。组内模型中,readsco和joyread变量上的圆点代表相应方程截距有随机的 变化。二者的随机截距实际上存在于各自的组间部分。在模型组间部分,二者跨组变动,或者说方差体现于水平-2。组间模型描述了它们如何受到学校层面因素的影响,二者在组间也存在结构关系。


注意,这里pegirls 作为水平-2整体变量,刻画的是学校某方面的整体特征。非由学生性别(girl)观测值聚合而成或分解出组间成分得到,其在组内没有方差变化,因此不能同时出现在MODEL   部分的WITHIN和BETWEEN层面,只能在水平-2参与模型构建。 同理,如果水平-1变量没有聚类效应,ICC 接近于0,可设定为仅在组内变动的变量( Only-W)。 这里性别即做了这样的处理。输出结果(部分)见下框。


5.png


6.png

6xu.png


从结果来看,在单水平路径分析模型中,在个体层面,阅读兴趣影响阅读得分在统计上显著,但性别对阅读得分影响不显著,不过通过阅读兴趣对阅读成绩的间接效应显著。多水平路径分析结果中,阅读兴趣与阅读得分之间的关系在两个层面均显著。同时在水平-1,不同性别个体阅读得分存在显著差异。


对比单水平和多水平路径分析结果可以看到,阅读兴趣对阅读成绩之间的关系,在单水平路径分析结果中,该系数为37.122。而从多水平路径分析结果来看,实际上该值混淆了组内和组间效应。从数量来看,组间效应(117.670)高于组内效应(34.249)。


根据模型相关拟合指标(见下表)输出结果,多水平路径分析模型拟合要优于单水平路径分析模型。对于多水平模型,Mplus均不输出路径图。如果得到上述路径分析结果,可以在概念图基础上使用相关制图软件进行加工,将路径系数等信息标注清楚。



热门软件

热门软件

免费下载

【软件下载】点击下载:https://pan.baidu.com/s/13YlL_OVzOA17cLwizM3_Ow?pwd=8888‍‍‍提取码:8888【软件介绍】STATA软件是一款功能强大的统计分析工具,被广泛应用于社会科学、经济学、生物医学等领域。它提供了丰富的统计方法和数据处理功能,可以进行数据清洗、数据可视化、回归分析、时间序列分析等操作。【安装步骤】1. 鼠标右击【Stata...
【软件下载】点击下载:https://pan.baidu.com/s/1umK9awFRS2a_6X7Q3cZMaA?pwd=8888‍‍‍提取码:8888‍【软件介绍】EViews是一款功能强大的经济统计分析软件,广泛应用于经济学、金融学等领域。它提供了丰富的数据处理、分析和建模工具,能够帮助用户进行数据的可视化、回归分析、时间序列分析等操作。【安装步骤】1.鼠标右击【EViews13(6...
【软件下载】点击下载:https://pan.baidu-download.com/extract/matlab.html‍‍‍提取码:点击获取‍【软件介绍】MATLAB是一种高级技术计算和编程环境,广泛用于科学、工程和数学领域的数据分析、模拟和可视化。它是由MathWorks公司开发的,提供了丰富的函数库和工具箱,用于处理矩阵运算、信号处理、图像处理、优化、统计分析等各种任务。【安装步骤】...
【软件下载】百度云下载:https://pan.baidu.com/s/1n_mzTAHhPFuWfQ6Bv1CuCg?pwd=8888‍‍‍‍‍‍提取码:8888‍【软件介绍】Python是一种高级编程语言,具有简单易学、可读性强的特点。它被广泛应用于数据分析、人工智能、Web开发等领域。Python拥有丰富的库和框架,如NumPy、Pandas、TensorFlow等,可以方便地进行数据...
【软件下载】立即下载:https://pan.baidu.com/s/1Suf_R2i0d1zPCiICd6PduA?pwd=8888‍‍‍‍‍‍‍提取码:8888‍‍【软件介绍】RStudio是一款专业的集成开发环境(IDE),用于R语言的开发和数据分析。它提供了丰富的功能和工具,包括代码编辑、调试、数据可视化和报告生成等。通过RStudio,用户可以高效地编写和运行R代码,进行数据处理、...
【软件下载】点击下载:https://pan.baidu.com/s/1c9hcqPMTqikA7SA3w6PuSQ?pwd=8888‍‍提取码:8888‍【软件介绍】AMOS是一款广泛应用于社会科学、教育研究、市场调研等领域的统计分析软件,它提供了强大的功能和直观的界面,帮助用户进行复杂的结构方程建模和模型验证,从而深入分析数据之间的关系和影响。【安装步骤】1.鼠标右击【Amos28】压缩...
【软件下载】点击下载:https://pan.baidu-download.com/Extraction/Mplus.html提取码:点击获取‍【软件介绍】Mplus是一款专业的统计分析软件,主要用于结构方程模型(SEM)和混合效应模型(HLM)的建模和分析。Mplus提供了丰富的功能和工具,包括路径分析、因子分析、多水平建模等。Mplus的用户界面友好易用,支持图形化操作,使得模型构建和分...
【软件下载】点击下载:https://pan.baidu-download.com/Extraction/Origin.html提取码:点击获取‍【软件介绍】Origin是一款功能强大的科学数据分析和可视化软件,广泛应用于各个领域的数据处理和研究工作。Origin提供了丰富的数据分析工具和图形绘制功能,帮助用户快速处理和分析数据,并将结果以直观的图表形式展示。【安装步骤】1.鼠标右击【Ori...
【软件下载】百度云下载:https://pan.baidu.com/s/1CVXkLwjhLDw_7H6FV9O47Q‍‍‍‍‍提取码:点击获取【软件介绍】Excel是一款功能强大的电子表格软件,广泛应用于数据分析、数据处理和数据可视化。Excel提供了丰富的功能和工具,包括数据排序、筛选、公式计算、图表绘制等。它的用户界面简洁直观,操作便捷,适用于各种行业和领域。【安装步骤】1.选中下载的...
热门课程

热门课程

排行榜

【软件下载】点击下载:https://pan.baidu.com/s/13YlL_OVzOA17cLwizM3_Ow?pwd=8888‍‍‍提取码:8888【软件介绍】STATA软件是一款功能强大的统计分析工具,被广泛应用于社会科学、经济学、生物医学等领域。它提供了丰富的统计方法和数据处理功能,可以进行数据清洗、数据可视化、回归分析、时间序列分析等操作。【安装步骤】1. 鼠标右击【Stata...
【软件下载】点击下载:https://pan.baidu.com/s/1umK9awFRS2a_6X7Q3cZMaA?pwd=8888‍‍‍提取码:8888‍【软件介绍】EViews是一款功能强大的经济统计分析软件,广泛应用于经济学、金融学等领域。它提供了丰富的数据处理、分析和建模工具,能够帮助用户进行数据的可视化、回归分析、时间序列分析等操作。【安装步骤】1.鼠标右击【EViews13(6...
【软件下载】点击下载:https://pan.baidu-download.com/extract/matlab.html‍‍‍提取码:点击获取‍【软件介绍】MATLAB是一种高级技术计算和编程环境,广泛用于科学、工程和数学领域的数据分析、模拟和可视化。它是由MathWorks公司开发的,提供了丰富的函数库和工具箱,用于处理矩阵运算、信号处理、图像处理、优化、统计分析等各种任务。【安装步骤】...
【软件下载】百度云下载:https://pan.baidu.com/s/1n_mzTAHhPFuWfQ6Bv1CuCg?pwd=8888‍‍‍‍‍‍提取码:8888‍【软件介绍】Python是一种高级编程语言,具有简单易学、可读性强的特点。它被广泛应用于数据分析、人工智能、Web开发等领域。Python拥有丰富的库和框架,如NumPy、Pandas、TensorFlow等,可以方便地进行数据...
【软件下载】立即下载:https://pan.baidu.com/s/1Suf_R2i0d1zPCiICd6PduA?pwd=8888‍‍‍‍‍‍‍提取码:8888‍‍【软件介绍】RStudio是一款专业的集成开发环境(IDE),用于R语言的开发和数据分析。它提供了丰富的功能和工具,包括代码编辑、调试、数据可视化和报告生成等。通过RStudio,用户可以高效地编写和运行R代码,进行数据处理、...
【软件下载】点击下载:https://pan.baidu.com/s/1c9hcqPMTqikA7SA3w6PuSQ?pwd=8888‍‍提取码:8888‍【软件介绍】AMOS是一款广泛应用于社会科学、教育研究、市场调研等领域的统计分析软件,它提供了强大的功能和直观的界面,帮助用户进行复杂的结构方程建模和模型验证,从而深入分析数据之间的关系和影响。【安装步骤】1.鼠标右击【Amos28】压缩...
【软件下载】点击下载:https://pan.baidu-download.com/Extraction/Mplus.html提取码:点击获取‍【软件介绍】Mplus是一款专业的统计分析软件,主要用于结构方程模型(SEM)和混合效应模型(HLM)的建模和分析。Mplus提供了丰富的功能和工具,包括路径分析、因子分析、多水平建模等。Mplus的用户界面友好易用,支持图形化操作,使得模型构建和分...
【软件下载】点击下载:https://pan.baidu-download.com/Extraction/Origin.html提取码:点击获取‍【软件介绍】Origin是一款功能强大的科学数据分析和可视化软件,广泛应用于各个领域的数据处理和研究工作。Origin提供了丰富的数据分析工具和图形绘制功能,帮助用户快速处理和分析数据,并将结果以直观的图表形式展示。【安装步骤】1.鼠标右击【Ori...
数据分析网 专业数据分析服务
专业学术和研究领域的综合性数据分析服务平台
——————————————————————————————————————————————————————
本站教程已获得国家版权登记证书,受版权保护。未经授权,任何个人或机构不得以任何形式复制、传播、修改或用于商业目的。违反者将承担法律责任。
如需使用本站教程内容,请联系我们获取授权。谢谢合作!
以下为部分版权登记号:鲁作登字-2023-L-00466766   鲁作登字-2023-L-00466759   鲁作登字-2023-L-00466761   鲁作登字-2023-L-00466763   鲁作登字-2023-L-00466757