数据分析网

1.4、Mplus潜类别分析与其他方法的关系—零基础入门教程

微信扫码观看完整版Mplus视频课程、分析师在线答疑解惑哦~

微信扫码-通用.jpg

视频教程
课程摘要

Mplus潜类别分析是一种统计方法,用于将观测数据分为不同的潜在类别。与其他方法相比,潜类别分析具有以下特点:首先,它可以识别出数据中存在的潜在类别,而其他方法可能只能提供整体的统计结果。其次,潜类别分析可以根据数据的特征自动确定最佳的类别数,而其他方法可能需要人为设定类别数。此外,潜类别分析还可以估计每个类别的概率分布和条件概率,从而提供更详细的信息。最后,潜类别分析可以将个体分配到最有可能的类别中,从而实现个体的分类。

【详细教程】

Mplus潜类别分析与其他方法的关系


一、与因子分析的比较


潜在类别分析和因子分析有很多共同之处,目的都是解释变量间的相关性。在因子模型中,通过抽取公因子使条目之间达成局部独立性;而在LCM中,通过抽取潜类别来实现局部独立性。两者的分析思路是相同的,即通过抽取少数潜变量来解释指标间的关联。然而,两者的区别也是显而易见的,主要体现在以下四方面(Collins &Lanza, 2010):


第一,潜变量分布形态。


因子模型中的潜变量是连续的因子或称维度(Dimension)呈正态分布;而LCM 的潜变量是类别的,呈多项式分布(Multinomial Distribution)。


第二,潜变量的性质。


维度上的差异存在于量,类别上的差异存在于(Ruscio & Ruscio,2008)〔1〕。


第三,理论取向。


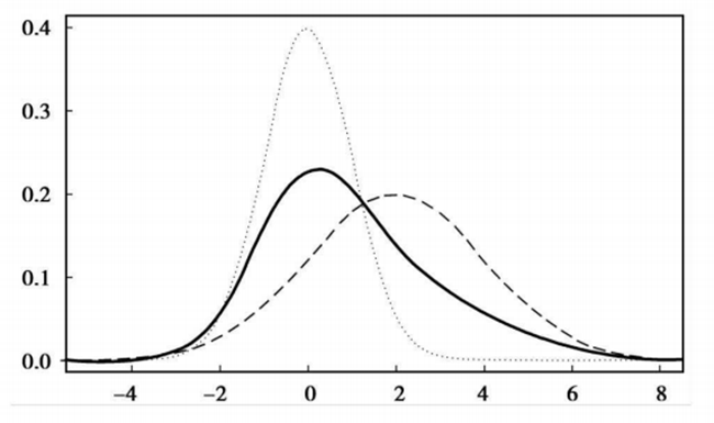
LCM 假设造成指标关联的原因是不同分布形态的个体混合造成的 (如图1和图2)。图1呈现了由两个不同分布形态的正态群体混合后组成一个正态分布的情况。例如,如何解释青少年吸烟和饮酒行为之间的高相关?在FM中,相关是通过一个潜在的“问题行为”(Problem Behavior)因子来解释的(图2)。


1.png

                                                               图1

2.png

                                                                图2

这个因子是个连续体,存在于所有青少年中,只是程度不同。 LCM 则认为,两者之间的相关是由于数据存在不同类别群体, 一部分(类别一)青少年身上存在高相关,而在另外一部分(类别二) 青少年身上相关并不高甚至不存在,如果将这两个群体混合在一起,便观察到吸烟和饮酒间的相关。从此例不难发现,FM的目标是处理变量间的相关性,对象是变量,而LCA的处理对象是个体。


第四,分析指标〔2〕。


因子模型中,指标为连续变量,且服从多元正态分布(ML估计下);而 LCM中对变量分布形态的要求比较宽松,可以是任何尺度的变量或不同尺度的组合。分布形态可以是非正态的,但类别内要求正态分布。


更进一步来说,可以根据潜变量和指标的属性将潜类别和因子模型分成如下4类(Bartholomew

&   Knott,1999),见下表:


3.png



LCM和FM之间的区分更多的是在概念上,统计上两者的界限是非常模糊的。 一个抽取m个因子的FA 模型可以被m+1 类别的LCM完美地拟合(Bartholomew,1987)。   据此,研究者认为两者之间并非相互排斥的关系,而是互为补充(Muthén & Muthen,2000; Muthén,2003)。 在实践中,选择FA还是LCM更多是根据研究的目的,带有很浓的主观色彩。


二、与聚类分析的异同


LCA 作为个体中心(Person-Centered)的方法,与聚类分析在目的上是一致的,即将个体分成不同的群组。由于是基于模型的方法,聚类的标准和结果的检验更合理(Magidson &Vermun

t,2002)。   另外,在LCA模型中可以纳入协变量构建回归混合模型,检验更复杂的变量关系。


三、与 Taxometric 法的异同


Taxometric分析方法最早是由明尼苏达大学Paul Meehl教授及其同事(Meehl & Yonce,1994;

1996) 创立和发展起来的。该方法通过探测一组外显变量背后的潜变量是连续的维度还是类别变量来确定群体中是否存在异质群体。按照Taxometric法的术语, 一般将异质群体称为类型组(Taxon; 与 Class类似),剩余的群体称为非类型组或补充组(Complement)。


Taxometric 法在功能和目标上与LCA 一样,而且同为个体中心的方法,但 Taxometric 法只将潜在类别变量分成两组(类型组和补足组),这主要是由于Taxometric 法设计之初的目的是用于探测群体中是否存在不同的类别,更确切地说,其关注点是将被试群体区分成两个分群体:类型组(如抑郁症组)和非类型组(健康组)。如果群体中存在两个以上类别的潜在群体,那么Taxometric法将无能为力。


McGrath(2008)的分析结果表明,当存在三个类别时,Taxometric法将导致不正确的结论。在类别的本质上,两者也存在差别。 Meehl发展Taxometric 法的最初目的在于试图证明精神病态和正常人群存在"质"的差别;而LCA 将个体分类是基于模型的,并不强调各类别间是否存在本质的差异(Lubke &Muthen,2005)。Taxometric 法不如LCA的另外一点在于不能提供类别概率和单个指标的条件概率。



热门软件

热门软件

免费下载

【软件下载】点击下载:https://pan.baidu.com/s/13YlL_OVzOA17cLwizM3_Ow?pwd=8888‍‍‍提取码:8888【软件介绍】STATA软件是一款功能强大的统计分析工具,被广泛应用于社会科学、经济学、生物医学等领域。它提供了丰富的统计方法和数据处理功能,可以进行数据清洗、数据可视化、回归分析、时间序列分析等操作。【安装步骤】1. 鼠标右击【Stata...
【软件下载】点击下载:https://pan.baidu.com/s/1umK9awFRS2a_6X7Q3cZMaA?pwd=8888‍‍‍提取码:8888‍【软件介绍】EViews是一款功能强大的经济统计分析软件,广泛应用于经济学、金融学等领域。它提供了丰富的数据处理、分析和建模工具,能够帮助用户进行数据的可视化、回归分析、时间序列分析等操作。【安装步骤】1.鼠标右击【EViews13(6...
【软件下载】点击下载:https://pan.baidu-download.com/extract/matlab.html‍‍‍提取码:点击获取‍【软件介绍】MATLAB是一种高级技术计算和编程环境,广泛用于科学、工程和数学领域的数据分析、模拟和可视化。它是由MathWorks公司开发的,提供了丰富的函数库和工具箱,用于处理矩阵运算、信号处理、图像处理、优化、统计分析等各种任务。【安装步骤】...
【软件下载】百度云下载:https://pan.baidu.com/s/1n_mzTAHhPFuWfQ6Bv1CuCg?pwd=8888‍‍‍‍‍‍提取码:8888‍【软件介绍】Python是一种高级编程语言,具有简单易学、可读性强的特点。它被广泛应用于数据分析、人工智能、Web开发等领域。Python拥有丰富的库和框架,如NumPy、Pandas、TensorFlow等,可以方便地进行数据...
【软件下载】立即下载:https://pan.baidu.com/s/1Suf_R2i0d1zPCiICd6PduA?pwd=8888‍‍‍‍‍‍‍提取码:8888‍‍【软件介绍】RStudio是一款专业的集成开发环境(IDE),用于R语言的开发和数据分析。它提供了丰富的功能和工具,包括代码编辑、调试、数据可视化和报告生成等。通过RStudio,用户可以高效地编写和运行R代码,进行数据处理、...
【软件下载】点击下载:https://pan.baidu.com/s/1c9hcqPMTqikA7SA3w6PuSQ?pwd=8888‍‍提取码:8888‍【软件介绍】AMOS是一款广泛应用于社会科学、教育研究、市场调研等领域的统计分析软件,它提供了强大的功能和直观的界面,帮助用户进行复杂的结构方程建模和模型验证,从而深入分析数据之间的关系和影响。【安装步骤】1.鼠标右击【Amos28】压缩...
【软件下载】点击下载:https://pan.baidu-download.com/Extraction/Mplus.html提取码:点击获取‍【软件介绍】Mplus是一款专业的统计分析软件,主要用于结构方程模型(SEM)和混合效应模型(HLM)的建模和分析。Mplus提供了丰富的功能和工具,包括路径分析、因子分析、多水平建模等。Mplus的用户界面友好易用,支持图形化操作,使得模型构建和分...
【软件下载】点击下载:https://pan.baidu-download.com/Extraction/Origin.html提取码:点击获取‍【软件介绍】Origin是一款功能强大的科学数据分析和可视化软件,广泛应用于各个领域的数据处理和研究工作。Origin提供了丰富的数据分析工具和图形绘制功能,帮助用户快速处理和分析数据,并将结果以直观的图表形式展示。【安装步骤】1.鼠标右击【Ori...
【软件下载】百度云下载:https://pan.baidu.com/s/1CVXkLwjhLDw_7H6FV9O47Q‍‍‍‍‍提取码:点击获取【软件介绍】Excel是一款功能强大的电子表格软件,广泛应用于数据分析、数据处理和数据可视化。Excel提供了丰富的功能和工具,包括数据排序、筛选、公式计算、图表绘制等。它的用户界面简洁直观,操作便捷,适用于各种行业和领域。【安装步骤】1.选中下载的...
热门课程

热门课程

排行榜

【软件下载】点击下载:https://pan.baidu.com/s/13YlL_OVzOA17cLwizM3_Ow?pwd=8888‍‍‍提取码:8888【软件介绍】STATA软件是一款功能强大的统计分析工具,被广泛应用于社会科学、经济学、生物医学等领域。它提供了丰富的统计方法和数据处理功能,可以进行数据清洗、数据可视化、回归分析、时间序列分析等操作。【安装步骤】1. 鼠标右击【Stata...
【软件下载】点击下载:https://pan.baidu.com/s/1umK9awFRS2a_6X7Q3cZMaA?pwd=8888‍‍‍提取码:8888‍【软件介绍】EViews是一款功能强大的经济统计分析软件,广泛应用于经济学、金融学等领域。它提供了丰富的数据处理、分析和建模工具,能够帮助用户进行数据的可视化、回归分析、时间序列分析等操作。【安装步骤】1.鼠标右击【EViews13(6...
【软件下载】点击下载:https://pan.baidu-download.com/extract/matlab.html‍‍‍提取码:点击获取‍【软件介绍】MATLAB是一种高级技术计算和编程环境,广泛用于科学、工程和数学领域的数据分析、模拟和可视化。它是由MathWorks公司开发的,提供了丰富的函数库和工具箱,用于处理矩阵运算、信号处理、图像处理、优化、统计分析等各种任务。【安装步骤】...
【软件下载】百度云下载:https://pan.baidu.com/s/1n_mzTAHhPFuWfQ6Bv1CuCg?pwd=8888‍‍‍‍‍‍提取码:8888‍【软件介绍】Python是一种高级编程语言,具有简单易学、可读性强的特点。它被广泛应用于数据分析、人工智能、Web开发等领域。Python拥有丰富的库和框架,如NumPy、Pandas、TensorFlow等,可以方便地进行数据...
【软件下载】立即下载:https://pan.baidu.com/s/1Suf_R2i0d1zPCiICd6PduA?pwd=8888‍‍‍‍‍‍‍提取码:8888‍‍【软件介绍】RStudio是一款专业的集成开发环境(IDE),用于R语言的开发和数据分析。它提供了丰富的功能和工具,包括代码编辑、调试、数据可视化和报告生成等。通过RStudio,用户可以高效地编写和运行R代码,进行数据处理、...
【软件下载】点击下载:https://pan.baidu.com/s/1c9hcqPMTqikA7SA3w6PuSQ?pwd=8888‍‍提取码:8888‍【软件介绍】AMOS是一款广泛应用于社会科学、教育研究、市场调研等领域的统计分析软件,它提供了强大的功能和直观的界面,帮助用户进行复杂的结构方程建模和模型验证,从而深入分析数据之间的关系和影响。【安装步骤】1.鼠标右击【Amos28】压缩...
【软件下载】点击下载:https://pan.baidu-download.com/Extraction/Mplus.html提取码:点击获取‍【软件介绍】Mplus是一款专业的统计分析软件,主要用于结构方程模型(SEM)和混合效应模型(HLM)的建模和分析。Mplus提供了丰富的功能和工具,包括路径分析、因子分析、多水平建模等。Mplus的用户界面友好易用,支持图形化操作,使得模型构建和分...
【软件下载】点击下载:https://pan.baidu-download.com/Extraction/Origin.html提取码:点击获取‍【软件介绍】Origin是一款功能强大的科学数据分析和可视化软件,广泛应用于各个领域的数据处理和研究工作。Origin提供了丰富的数据分析工具和图形绘制功能,帮助用户快速处理和分析数据,并将结果以直观的图表形式展示。【安装步骤】1.鼠标右击【Ori...
数据分析网 专业数据分析服务
专业学术和研究领域的综合性数据分析服务平台
——————————————————————————————————————————————————————
本站教程已获得国家版权登记证书,受版权保护。未经授权,任何个人或机构不得以任何形式复制、传播、修改或用于商业目的。违反者将承担法律责任。
如需使用本站教程内容,请联系我们获取授权。谢谢合作!
以下为部分版权登记号:鲁作登字-2023-L-00466766   鲁作登字-2023-L-00466759   鲁作登字-2023-L-00466761   鲁作登字-2023-L-00466763   鲁作登字-2023-L-00466757